CA-IF10283S-Q1

f_ico02.svg

量产

集成电压调整器(LDO)的LIN 收发器

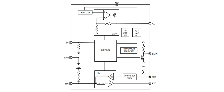
CA-IF1028-Q1 是一款本地互联网络(LIN) 收发器, LIN 是支持汽车车载网络的低速通用异步收发器(UART) 通信协议。CA-IF1028-Q1 通过 TXD 引脚控制LIN总线的 状态,使其具备最佳压摆率和波形整形,以减少电磁辐 射(EME),并通过RXD输出引脚报告总线的状态。
CA-IF1028-Q1 通过宽输入电压范围来支持12V应用, 此外还支持低功耗休眠模式。该器件支持通过从LIN和 EN 引脚唤醒的功能。
CA-IF1028-Q1 集成了用于从节点应用和ESD保护的 电阻器。一旦发生接地漂移或者电源电压断开,该器件 可防止反馈电流经LIN流向电源输入。
CA-IF1028-Q1 集成了低压稳压器(LDO),提供 5V 或 3.3V 电压输出,供电电流高达 100mA(SOIC8)和 125 mA(DFN8),以给其他器件供电。

package-soic8-s.png
  • 特性

    符合面向汽车应用的AEC-Q100标准

    符合 LIN2.0、LIN2.1、LIN2.2、LIN2.2A 和 ISO 17987-4:2016(12V)电气物理层(EPL)标准

    符合面向车辆应用的SAE J2602-1 LIN 网络标准和面向车辆应用的SAE J2602-2 LIN 网络标准符合性测试

    支持12V应用

    宽工作输入电压范围:

    VBAT 范围为5.5V 至28V

    LIN传输数据速率高达20kbps

    工作模式:

    正常模式
    低功耗待机模式(典型值22μA)
    低功耗休眠模式(典型值14μA)
    关断模式

    支持低功耗模式唤醒:

    通过LIN总线实现远程唤醒
    通过EN引脚实现直接唤醒

    集成30kΩ LIN上拉电阻

    在LIN总线和RXD输出实现上电/断电无干扰运行

    保护功能:

    ±42V LIN总线容错、42V负载突降支持、IEC ESD 保护、VBAT输入端上的欠压保护、TXD显性状态超时、热关断、VBAT未供电或GND断开失效防护

    VCC管脚对外提供5V或3.3V输出电压,可提供100mA(SOIC8 封装)和125mA电流能力(DFN8封装)

    结温范围:

    -40°C 至 150°C

    可提供 SOIC8封装和无引线 DFN8 封装

  • 应用

    • 车身电子装置和照明

    • 信息娱乐系统和仪表组

    • 混合动力电动汽车和动力总成系统

    • 被动安全

    • 电器

  • 器件信息

    零件号封装封装尺寸(标称值)
    CA-IF10285S-Q1SOIC84.9mm×3.9mm
    CA-IF10285D-Q1DFN‐83mm x 3mm
    CA-IF10283S-Q1SOIC84.9mm×3.9mm
    CA-IF10283D-Q1DFN‐83mm x 3mm
  • 简化通道结构图

    ca_if1028.jpg