CA-IF1051S

f_ico02.svg

Active

Industrial CAN Transceiver

The CA-IF1051S/CA-IF1051VS are control area network (CAN) transceivers with integrated protection for industrial applications. This family of devices is designed for using in high-speed CAN FD networks up to 5Mbps data rate, features extended ±58V fault protection on the CAN bus for equipment where overvoltage protection is required. These CAN devices also incorporate an input common mode range (CMR) of ±30V, exceeding the ISO 11898 specification of -2V to +7V, and well suited for applications where ground planes from different systems are shifting relative to each other. For the CA-IF1051VS device, interfacing with CAN protocol controllers is simplified by the 2.5V to 5.5V wide logic-supply voltage range (VIO). The transmitter include a dominant timeout detection to prevent bus lockup caused by controller error or by a fault on the TXD input. When TXD remains in the dominant state (low) for longer than tDOM, the driver is switched to the recessive state, releasing the bus. In addition, this family of devices features a silent-mode option to disable the transmitter. The CA-IF1051S/CA-IF1051VS are in a standard 8-pin SOIC package. Both parts operate over the -55°C to +150°C temperature range.

CA-IF1051S.png
  • Features

    Meets the ISO 11898-2:2016 and ISO 11898-5:2007 physical layer standards

    'Turbo' CAN

    Support classic CAN and high-speed operation of up to 5Mbps CAN FD (flexible data rate)
    Short symmetrical propagation delay and fast loop times for enhanced timing margin

    Ideal passive behavior when unpowered

    Bus and logic terminals are high impedance (no load)
    Power up/down with glitch free operation on bus and RXD output

    Integrated protection increases robustness

    ±58V fault-tolerant CANH and CANL
    ±30V extended common-mode input range (CMR)
    Undervoltage protection on VCC supply terminal
    Transmitter dominant timeout prevents lockup, data rates down to 5.5 kbps
    Thermal shutdown

    2.5V to 5.5V Logic-Supply (VIO) Range (CA-IF1051VS only)

    Junction temperatures range of –55°C to 150°C

    8 pin SOIC package

  • Applications

    • Industrial automation

    • Building automation

    • HVAC systems

    • Distribution automation

    • Vending machines

    • Security systems

  • Device Information

    Part numberPackagePackage size (NOM)

    CA-IF1051S

    CA-IF1051VS

    SOIC84.9mm×3.9mm
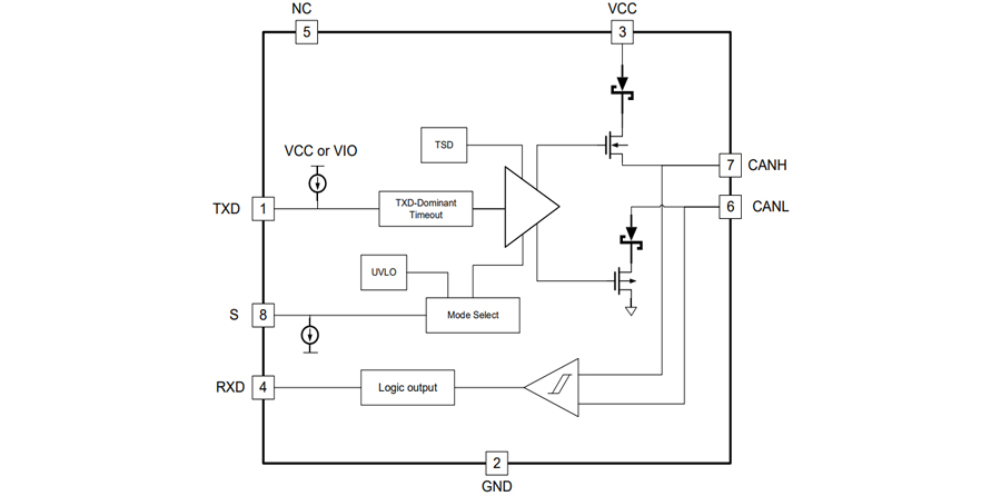
  • Simplified Functional Diagram

    未标题-3.6.jpg